9091美高梅

接待会见9091美高梅官网!!!

产品中心

凭证客户差别化需求,,量身定制个性化产品,,以客户需求为中心
网站首页>产品展示>循环经济项下>修建垃圾处理
修建垃圾处理成套装备

修建垃圾处理成套装备

应用领域:混凝土和垃圾的接纳、、修建垃圾的处理、、采石场、、煤矿业
适用物料:修建垃圾、、铁矿石、、锰矿石、、河卵石、、花岗岩、、石灰石、、河石、、铝矿石等
修建垃圾处理成套装备
索取报价在线留言

修建垃圾处理装备介绍:

修建垃圾处理装备利便快捷的实现修建垃圾的破碎-筛分-除杂处理。 。。分选后的修建垃圾经由特定除铁装备去除其中含有的铁质物质,,经粗碎、、中碎、、甚至细碎装备的破损处理,,加工成一定粒度的再生砂石骨料,,最后应用于路基石料、、免烧砖、、水泥掺合物等。 。。


修建垃圾处理装备应用:

对混凝土碎片,,沥青块,,砖,,石头,,木料,,塑料,,石膏和砂浆,,钢和非金属等举行破碎和筛分。 。。

输入物料:由蹊径混凝土砌块,,沥青混凝土砌块,,旧修建砌块,,修建垃圾等组成的修建垃圾混淆物。 。。

输生产品:铁,,钢,,杂质,,塑料和差别巨细的石头和砖块。 。。所有筛分质料最终用于路基石,,免烧砖,,水泥掺合料等。 。。

中国·9091美高梅(股份)有限公司-官方网站

凭证客户需求设计


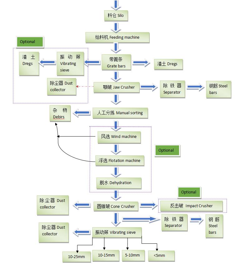
修建垃圾处理工艺形貌:

修建垃圾质料由给料机进入破碎机举行破碎,,破碎之后的物料由皮带运送(皮带机上方设有除铁装置运送的同时举行除铁)送至筛分站,,通过筛分站筛分之后出四种物料划分为0-5mm、、5-10mm,10-15mm,>15mm(凭证客户需求设计),,其中5-10mm,10-15mm的物料在出料之前举行轻物质处理,,>15mm的物料重新进入破碎形成闭路循环。 。。

城市修建垃圾处理凭证各地政策和现真相形差别,,大致可分为两种:集中处理--牢靠式修建垃圾处理系统,,疏散处理—移动破碎筛分站。 。。


一、、集中处理—牢靠式修建垃圾处理系统

所谓集中处理,,是指把修建垃圾集中到特定所在,,统一举行分选和处理加工。 。。凭证客户反映的市场情形,,修建垃圾集中处理可以选用的加工装备有两种,,既可以选用牢靠式的成套破碎装备,,也可以选择利便转移的移动破碎筛分站组合装备。 。。

牢靠式破碎装备组合要由一整套砂石料生产线组成,,包括颚式破碎机、、还击式破碎机(或圆锥破碎机)、、制砂机、、振动筛、、运送机等。 。。凭证砂石料的生产流程对修建垃圾中的混凝土、、废砖块、、石头等举行处理加工,,从而实现资源再使用。 。。9091美高梅股份多年研发砂石料生产线装备,,质量包管,,可以凭证客户现真相形,,提供优异的设计方案。 。。


二、、疏散处理--移动破碎筛分站

关于修建垃圾群集不太集中,,或者被分成若干区域处理的情形,,出于镌汰装备重复购置,,节约装备综合本钱思量,,适合使用移动式破碎处理装备。 。。随着移动破碎站手艺研发的一直推进,,现在,,9091美高梅股份已经实现移动破碎站各型号装备的自由组合,,凭证客户现实需要,,有标准型、、闭路型、、单机型和多级组合型等多种模式移动破碎站产品以供选择。 。。

移动破碎站提供轮胎式移动破碎站和履带式移动破碎站两种运载方式的装备类型,,可以利便的实现多所在轮流施工,,利便快捷。 。。



案例

湘潭修建垃圾处理项目 :

该项目主要建设再生沥青搅拌站、、水泥混凝土的接纳、、破碎、、筛分、、洗濯运输、、再生使用等成套装备。 。。

现在已与9091美高梅股份相助建设一整条修建垃圾处理再使用生产线,,年处理量可达300万吨,,运用先进的闭路破碎循环系统、、脉冲袋式防尘手艺、、轻物质疏散手艺等多项手艺,,内含多项9091美高梅股份循环经济手艺方案,,解决修建垃圾筛分难、、扬尘大等问题。 。。

中国·9091美高梅(股份)有限公司-官方网站






用户使用反馈

中国·9091美高梅(股份)有限公司-官方网站



在线留言

姓名:

*

电话:

*

公司:

*

意向数目:

内容:

*

验证码:

点击刷新
案例展示
  • 漫衍筛X使用现场
  • 漫衍筛-Z使用现场
联系9091美高梅

若是您有任何疑问请拨打

400-113-3090
0373-3067720

或在线咨询我们

咨询我们
关于9091美高梅
关于9091美高梅 视频中心 企业文化 公司历程 企业实力 9091美高梅外洋
产品中心
循环经济项下 智能装备 复频筛系列 漫衍筛系列 振动筛 给料装备 耗材系列 经典产品
新闻中心
公司新闻 行业新闻
子公司
若邻智能
金微星建工
分站入口
精品砂石生产线 复频筛系列
erwm

400-113-3090

0373-3067720

地点:河南省新乡县工业路1号

客服QQ:2487512285

邮箱:2487512285@qq.com

网址:www.winnergroup.com.cn

Copyright ? 2026 9091美高梅 豫ICP备09004717号-7

【网站地图】